伟德国际victor1946官网
首页
伟德概况
学院简介
历史沿革
组织架构
学院领导
办公指南
师资队伍
名誉教授
杰出人才
博士生导师名录
上岗导师招生专业
教师名录
教授
副教授
讲师
本科生教育
专业概况
培养方案
卓越工程师
教学成果
精品课程
特色专业建设
产学研案例
学科前沿讲座
获得奖励
课程一览
教学类论文
书籍出版
培养方案
机械实验教学中心
本科外事
虚拟仿真教学
资料下载
审核评估
研究生教育
通知公告
招生工作
招生目录
招生简章
通知发布
培养工作
培养方案
博士候选人资格认证
硕-博连读研究生博士...
学术硕士中期检查
专业硕士研究生中期检...
学位工作
答辩指南
文件规定
组织机构
学位点建设年度报告
工程硕士(非全日制)
非全日制专业学位培养...
工程硕士培养相关规定
就业招聘
优秀博士生
2014年
2013年
2012年
2011年
2010年
伟德国际
科研成果
科研基地
科研动态
学术会议
党务院务
党务公开
学院党委委员名单及分...
学院党委所辖基层党支...
学院“三重一大”制度...
学院党政联席会议纪要
基层党支部建设与生活...
教职工、党员学习专栏...
党建先进事迹专栏(马...
预备党员发展与转正公...
党费收缴及使用
党委委员会议纪要
政务公开
成交结果公示
规章制度
纪委工作
职能职责
组织机构
制度规定
监督举报
巡察反馈意见
学生工作
组织机构
职能分工
工作条例
联系我们
党团建设
学生事务
日常管理
帮困助学
评奖评优
毕业就业
学生园地
下载专区
各项事宜办理流程
实验室安全相关材料
校友园地
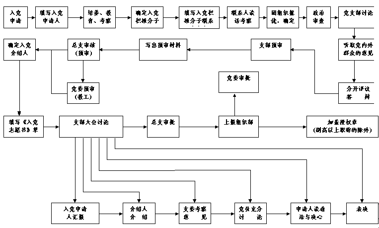
党员发展工作程序和履行手续
网页发布时间:
2019-05-13
版权所有 © bevitor·伟德国际官方网站 - 源于英国始于1946|Officials Website
网站管理
地址:上海市梅陇路130号 邮编:200237