近日,Nano Letters期刊报道了我校伟德国际victor1946张博威等基于单原子催化的多模态化学传感方向的研究工作。
抗坏血酸(AA)、多巴胺(DA)、尿酸(UA)和一氧化氮(NO)参与生物体的各种生理和病理过程,对其进行定量检测对于有效预防和诊断这些疾病至关重要。当下,此类传感以贵金属催化剂为主且检测能力单一,无法满足低成本与多功能的应用需求。
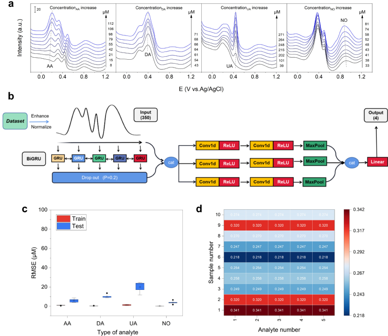
为解决上述问题,该团队提出了一种制造“高载量双结构单原子”的合成策略,选择性地去除二维Ti3C2中的部分外层Ti原子和表面O基团,以使Pt原子能够密集且均匀地分布在表界面(SA Pt-Ti3C2)。实验和理论计算结果表明,由于相邻的两种配位结构之间存在显著的协同作用,使SA Pt-Ti3C2 对AA、DA、UA和NO表现出优异的响应性能。在机器学习算法模型对多种传感信号的解析处理下,可实现对混合物中的多组分浓度的准确预测。因此,该工作为多模态传感的应用提供了指导。

图片说明:多模态传感测试与信号分析及预测
该研究工作以伟德bv1946为通讯单位。我校伟德国际victor1946博士研究生褚天舒为论文的第一作者,张博威特聘研究员和轩福贞教授为论文的共同通讯作者。研究工作得到了国家自然科学基金创新群体、上海市基础研究特区等项目的资助。
原文链接:https://doi.org/10.1021/acs.nanolett.4c02428